For viewing 2D and 3D drawings of different formats You need such a called Step or Cad-Viewer. In this article it provides you different programs first with which they Open, print and even change 3D models.
The passage is an international standard for the exchange of files between different CAD systems.
You need a special spectator to open and watch passing files.
The professional tools offer large features for the construction of demanding 3D models.
1. What are passing files and what do you use for?

With the ending Step («Standard for the exchange of data of the product model») They are files in 3D Model-Format step characterized. Is one International standardwho enables him Three -dimensional graphics and product definitions In heterogeneous computers CAD, CAM and CAE systems exchange. The files become In the ASCII format based on the text From the base of Passage ISO Protocols of the application Stored and data content on three -dimensional objects. Due to their structure, the STP files are With an instance by line Easy enough to read.
For example, the passage of the passage can The following elements they are ex imported or imported:
- Technical drawings
- Parts and definitions of assembly
- Geometric forms
- Plave and crossed areas -sections
- Triangular presentation in shape
- Kes of reference (e.g. levels, axes, points or coordinate systems)
2. The best passiles at a glance
2.1. SolidWorks Edrawings Viewer
Solidworks' spectator of EdRawings is A free spectator For 3D objects and CAD files in different formats, including Step, DWG, DXF, EASM UD PDM. The tool is mainly aimed at users who Look exclusively projects And you don't want to create yourself. In addition, the Edorawings spectator offers a View for 2D files even one Dynamic display for SolidWorks objects on, with which they turn freely and using the animation to the tip and click View from any corner allow.
In addition, the Edrawing view also includes one Variety of different functions for viewingSimulate and print 3D drawings and projects, such as the Functionality of the integrated 3D pointer. With this they mark individual part of the objects displayedSo you Find more easily in the view Candies. In addition, the software can also analyze projects e Provide associated construction data. With the help of hypertext links, in this way it remains Particularly extensive drawings manageable.
Edorawings' spectator is basically one soul of the EDRawing professional paid. This also contains An integrated measurement functionwith whom you have yours The 2D drawings measured the millimeter precisely Candies. You can also do yours Projects provided with password protection and receive additional features, such as Individual mobile components Or Markup functions.
You can have an impression of the paid paid version in the following video:
https://www.youtube.com/watch?v=-pnqip7clew
Edorawings' spectator is available For Windows and Mac or Portable for iOS and Android. If you want, you can have a demo of the professional version (not available for Mac) Test for 15 free days. A corresponding license key for this Find the manufacturer's side.
2.2. STP Viewer
If you have a 3D model in step format I just want to open and watchA good choice is a STP Freeware viewer. The tool has a very friendly surface and at the same time offers one Large palette of various tools For navigation and for 3D object analysis.

It is possible to activate or hide 3D objects, turn or view single parts. A The view of the tree is a particularly practical featureon which you All ownership markers He can see. Also, you have the opportunity To switch to a 2D view (for all 4 pages)To change the shadow of the object or alone Show the «wire grid» of your model allow.
In addition, the STP viewer still offers The following functions:
- Dynamic zoom from the toolbox or with the mouse
- Dynamic rotation with the toolbox or by pressing and taking into account the central mouse button
- Adjust the colors of objects and lines
The software also has compatibility All versions of Windows from XP, but requires the Microsoft .Net Framework 2.0 installation installation. However, the latest version dates back to 2014. Since then, the STP spectator has not been updated.
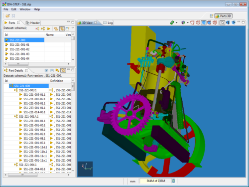
2.2. Ida-Step basic viewer
The IDA-SP basic spectator is A free component From Ida-Step V4, above Basic viewing functions for all types of passage files He has and based on Java and Eclipse. The user interface is very rudimentaryHowever, attention is clearly on 3D view and on Circuits processing. The tool offers Various default views (like the PCB / PCA-Perspective optimized), according to which you Create personalized perspectives And so the The best possible display of your models can reach. The individual The views are connected to each other through groups of treesThis creates selected shapes he also highlighted the other schemes.

In addition, the IDA-SEP basic viewer supports the XIM file importthat of Ida-Step V4 for the Data storage be used. The software can On all versions of Windows from XP (32 or 64 bit), but has not been maintained since 2012 (as well as the main program).
2.4. Autodesk Fusion 360 – High quality software for free for teachers, pupils and students
Autodesk Fusion 360 is one 3D CAD/CAM software based on cloudThis covers the entire development and construction process in an instrument. The passage files are processed exclusively online. Is one of the wider and complex programs of its kind And it is not necessarily recommended for beginners. It supports numerous file formats (even in addition to Step also SDLPRT, 3DM, DWG, DXF, IGS and PRT) e offers Numerous functions and tools for the design, design and production of objects as well as for cooperation and administration.

With the Integrated sculpture tools For example, create organic forms or imports of STL objects or bodies as network models. Through the construction of the construction group, add components and show how they work together and therefore discuss the structure and functionality of their models help Views and animations of 3D explosion.
2.4.1. Thanks to the management of the integrated version, keep an overview
It is also worth mentioning the management of the version of Autodesk Fusion 360, with which you Manage all the design data comfortably in one place And it can make sure automatically. If necessary, you can use the Control of the manual version But influence you still yourself. With the download of the A360 app free or via your web browser, you can also access your traveling buildings. If the range of functions However not enough for their purposesYou can Autodesk Fusion 360 Express with the help of personalized bees and scripts.

The software is around 60 euros by monthly subscription Really no deal. After all, there is for Students, students and teachers A free license for the education sector with which you are fully On your Mac or Windows PC can use.
Tipp: With all the above programs during import, make sure to select «passage» instead of «all files» as a type of file, otherwise there may be problems in the form of unusable abandonments or results.
You can find an introduction to the import of files with Autodesk Fusion 360 here:
https://www.youtube.com/watch?v=l7vimkzpgkk
latest posts published
5k player-love of another audio/video reader
Search Lookeen 10 desktop replaces Windows Search
How to improve battery life in Samsung Galaxy S6
The perfect game pc in the test – What should really be able to do
How many cups of the CPU really need it
What is the modern configuration guest?
Why do memory stick folders appear as shortcuts?
O & O & Partitionation Particione Profession in version 3
How to find the right calendar app
